
导读在线配资门户官网
目前,国资央企在“人工智能+”国家战略指引下,以行业需求为牵引、以场景应用为导向,通过自主研发与跨界合作相结合的方式,已在AI基础设施、行业大模型、产业应用三个层面展开了系统化布局。
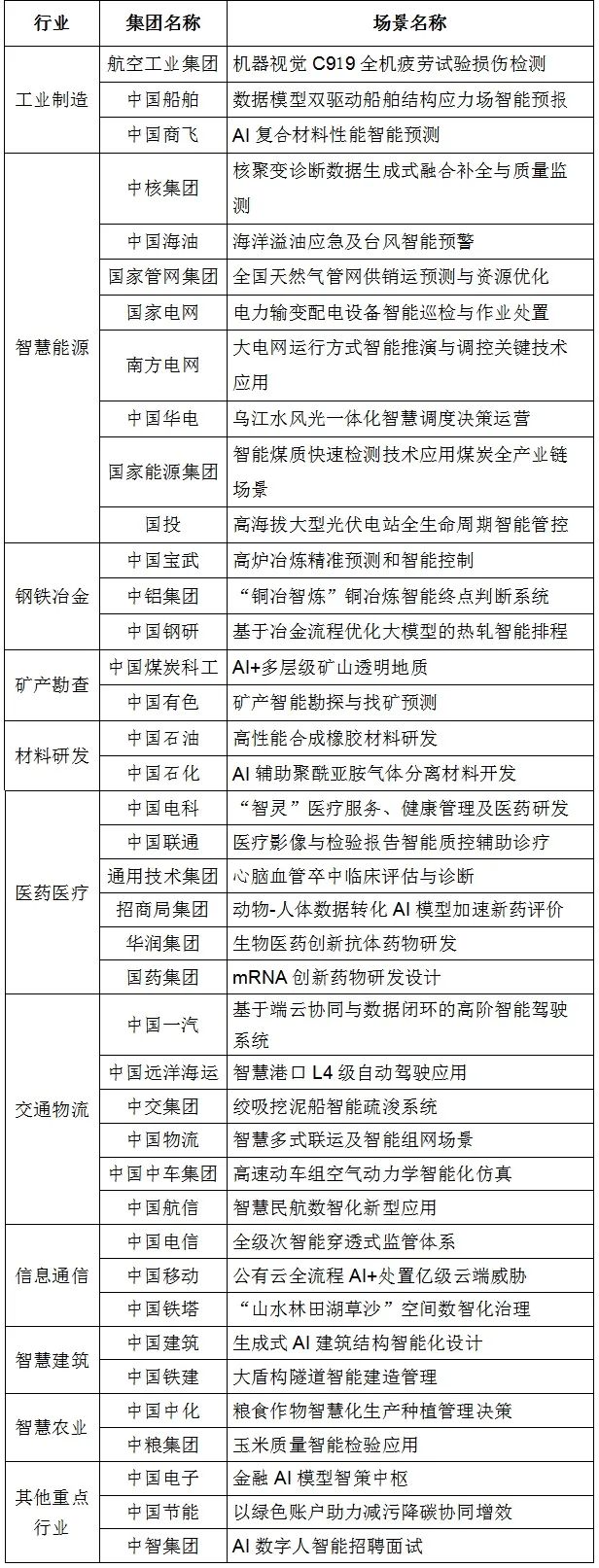
近日,国务院国资委在“AI焕新 产业共赢”企业人工智能产业发展论坛上正式发布首批40项央企人工智能战略性高价值场景。场景应用涵盖工业制造、智慧能源、钢铁冶金、材料研发、医药医疗、信息通信、智慧农业等16个领域。
工业制造领域,涵盖了航空工业集团的“机器视觉C919全机疲劳试验损伤检测”、中国船舶的“数据模型双驱动船舶结构应力场智能预报”以及中国商飞的“Al复合材料性能智能预测”三大关键应用场景。
智慧能源领域,包含了中核集团“核聚变诊断数据生成式融合补全与质量监测”、国家电网“电力输变配电设备智能巡检与作业处置”、国家能源集团“智能煤质快速检测技术应用煤炭全产业链”以及国投“高海拔大型光伏电站全生命周期智能管控”等在内的八大应用场景。
信息通信领域,中国电信的“全级次智能穿透式监管体系”、中国移动的“公有云全流程Al+处置亿级云端威胁”和中国铁塔的“'山水林田湖草沙'空间数智化治理”成为三大应用场景。
据悉,入选场景将优先获得资金、数据等资源倾斜,促进AI技术从“盆景式”试点向“雨林式”规模应用转化。
首批40项央企人工智能战略性高价值场景

为更有效地融入人工智能发展浪潮,2024年,国务院国资委启动了央企“AI+”专项行动。该行动旨在推动中央企业在数字化转型中深度融合人工智能技术,进而提高运营效率、增强创新能力,加快向智能化、高端化方向转型的步伐。
2025年2月19日,国务院国资委召开中央企业“AI+”专项行动深化部署会。会议强调,国资央企要抓住人工智能产业发展的战略窗口期,强化科技创新,聚焦关键领域加快掌握“根技术”,坚定攻关大模型,积极参与开放生态建设,推动产生更多“从0到1”的原始创新,加速推进成果转化和产业化发展。
目前,国资央企在“人工智能+”国家战略指引下,以行业需求为牵引、以场景应用为导向,通过自主研发与跨界合作相结合的方式,已在AI基础设施、行业大模型、产业应用三个层面展开了系统化布局。并在应用、算力、数据、模型等人工智能产业重点领域取得显著进展,成为行业智能化升级的标杆。
往/期/回/顾 ]article_adlist-->REVIEW
机器人“真干活”时代启幕:2025世界机器人大会揭新机


炒菜机器人从“实验室”跳进“烟火气” 将成为餐饮业新宠
]article_adlist-->

]article_adlist-->工业4.0时代智能制造领域“互联网+”服务平台
智造直播 | 智造课堂 | 展会合作
0571-89719789在线配资门户官网
]article_adlist-->
海量资讯、精准解读,尽在新浪财经APP
美林配资提示:文章来自网络,不代表本站观点。